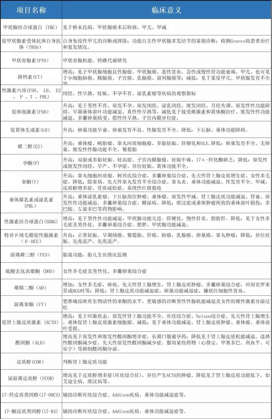
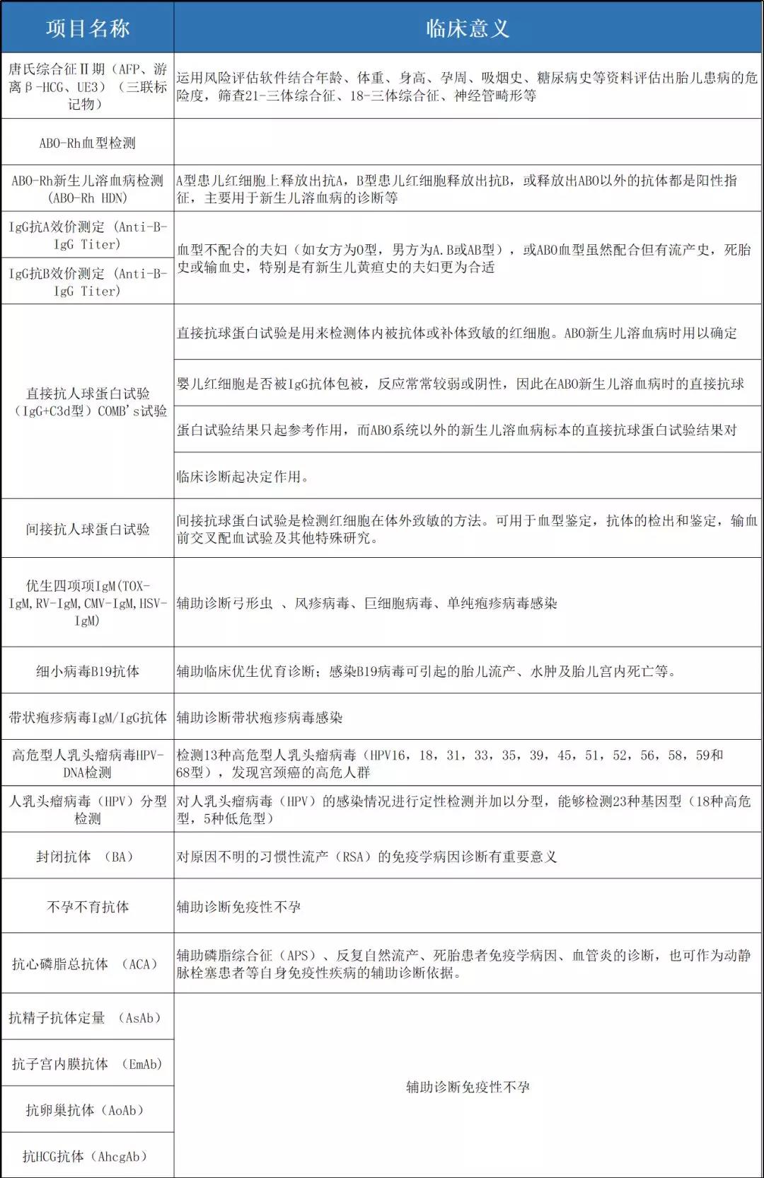
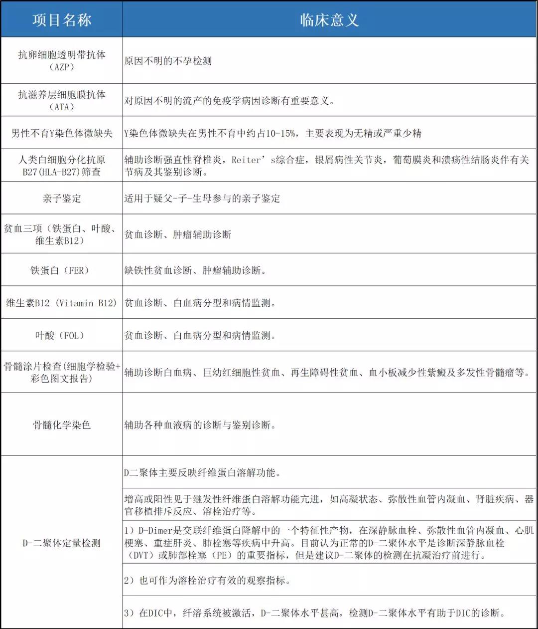
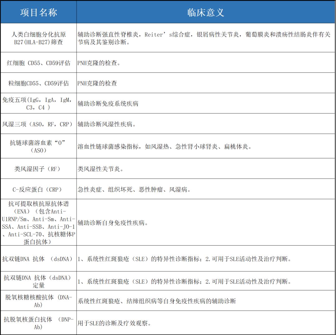
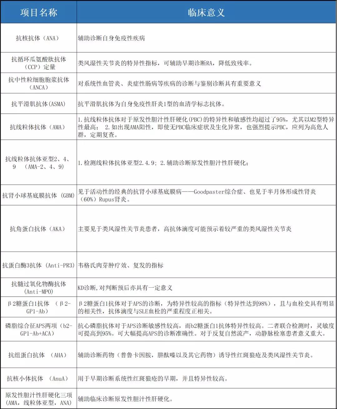
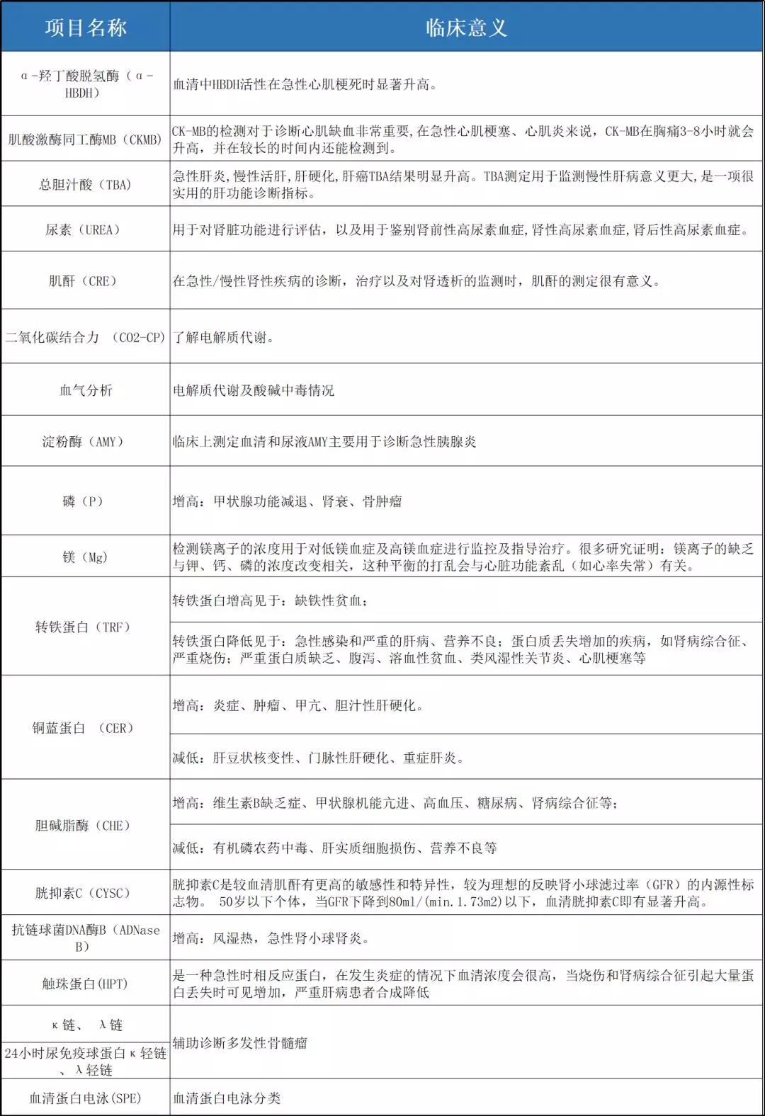
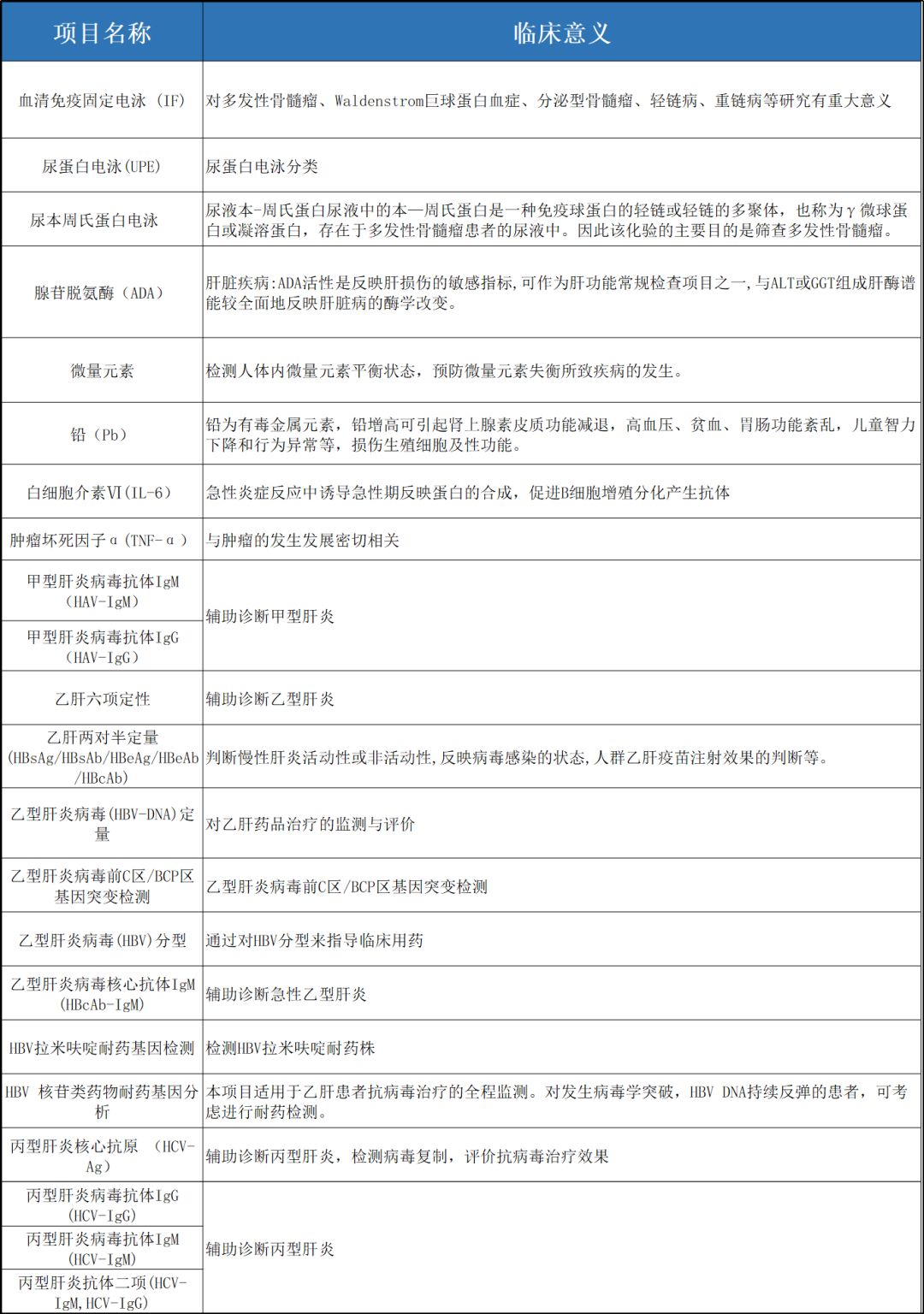
检验科常见开展项目、检测套餐、临床意义大全!
国内大型三甲医院或者大型第三方检测机构,一般开展项目在2000+的水平,今天我们给大家分享,一般二三级医院最常见的检测项目和检测套餐。


















供稿:体外诊断学院 来源:IVD销售实战课堂
体外诊断网
2020年12月27日 16:29
ꄘ浏览量:0
版权声明:部分文章源于网络,如涉及版权,请联系删除!Email:3三49501801@qq.com
▶ 不一样的健康视角,不一样的健康获得!向上经营健康,向下洞察风险…
国内大型三甲医院或者大型第三方检测机构,一般开展项目在2000+的水平,今天我们给大家分享,一般二三级医院最常见的检测项目和检测套餐。


















供稿:体外诊断学院 来源:IVD销售实战课堂
体外诊断网
版权声明:部分文章源于网络,如涉及版权,请联系删除!Email:3三49501801@qq.com
▶ 不一样的健康视角,不一样的健康获得!向上经营健康,向下洞察风险…