20岁之后,癌症筛查怎么做?
在与癌症的对抗中,永远都是预防>筛查>治疗,这也是我写《癌症•防御》的初衷。
但是普通的体检套餐想找出早期癌症是非常困难的,而高大上的“防癌体检”又价格不菲,所以我常在后台看到这样的留言:


其实癌症筛查是有针对性的方法的,比如乳腺癌推荐用乳腺X光和B超,结直肠癌的黄金标准是肠镜。
各癌种筛查方法,菠萝都详细写过,但还是不免有读者有疑问:了解了这些方法之后,在什么时候做哪种筛查,才是最有效的呢?
因此,我在这里给大家整理了各个年龄应该考虑的重点筛查项目。在阅读以下信息之前,有几个关于癌症筛查的注意事项想要再次强调:
- 不同癌症的有效筛查方式不同。
- 年龄越大患癌风险越大,所以筛查项目会增多。
- 多数筛查推荐从40岁开始,但高危人群需要提前。
- 有的筛查只推荐给对应高危人群。
- 科普只能提供基本建议,每个人风险和关注不同,具体方案请找专业人士咨询。
如果大家了解了这些,咱们就一起看看不同年龄段的筛查建议吧。






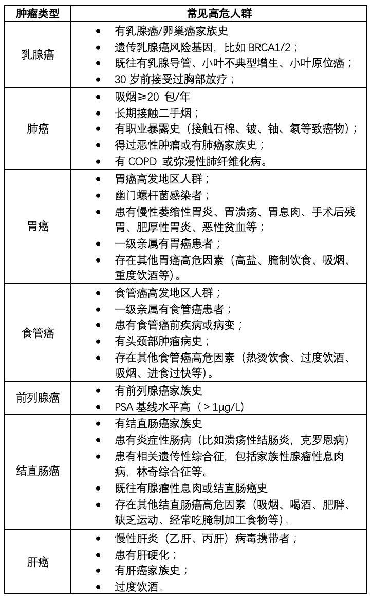
看到无处不在的“高危人群”四个字,你最关心的可能就是,我到底算不算某个癌种的高危人群呢?大家不妨对照下表看一看:

了解了自己的身体情况和家族史之后,大家就可以对照以下表格,选择合适的筛查方法按时体检了。

最后再强调一下,这篇文章只是癌症筛查的普适性建议,仅供参考。每个人患癌风险各有不同,对筛查的理解不同,选择也会不同。
比如对普通人,肠镜筛查推荐从45岁开始,但如果你自己判断有高危风险因素,特别担心,钱也不是问题,那从40岁,甚至35岁开始筛也未尝不可,毕竟肠镜相对安全,而且只需要每5~10年做一次。
如果有条件,最好的办法还是咨询医生等专业人士,设计一套最适合自己的筛查方法。早期癌症并不等于绝症,希望大家都能健康生活,并做好筛查,把危险扼杀在萌芽中。
致敬生命!
*本文旨在科普癌症背后的科学,不是药物宣传资料,更不是治疗方案推荐。如需获得疾病治疗方案指导,请前往正规医院就诊。
参考文献:
[1]《20 岁开始,各年龄段都该看的癌症筛查清单,建议收藏!》丁香医生
[2]《子宫颈癌综合防控指南》,人民卫生出版社; 2017.
[3]《2017年WHO HPV 疫苗立场文件的解读》, 中华预防医学杂志2018
[4]《CSCCP 关于中国宫颈癌筛查及异常管理相关问题专家共识解读》,实用妇产科杂志,2018
[5]《中国早期结直肠癌筛查流程专家共识意见(2019,上海)》
[6]《CSCO 结直肠癌诊疗指南 2019版》
[7]《中国早期胃癌筛查流程专家共识意见(2017 版)》
[8]Screening forgastric cancer in Asia: current evidence and practice. Lancet Oncol,2008,9 ( 3) :279-287
[9]《中国肺癌低剂量螺旋CT筛查指南(2018年版)》中国肺癌杂志2018年2月
[10]《中国抗癌协会乳腺癌诊治指南与规范(2019年版》
[11]《前列腺癌筛查专家共识》中华外科杂志,2017,55(05):340-342.
(菠萝因子)