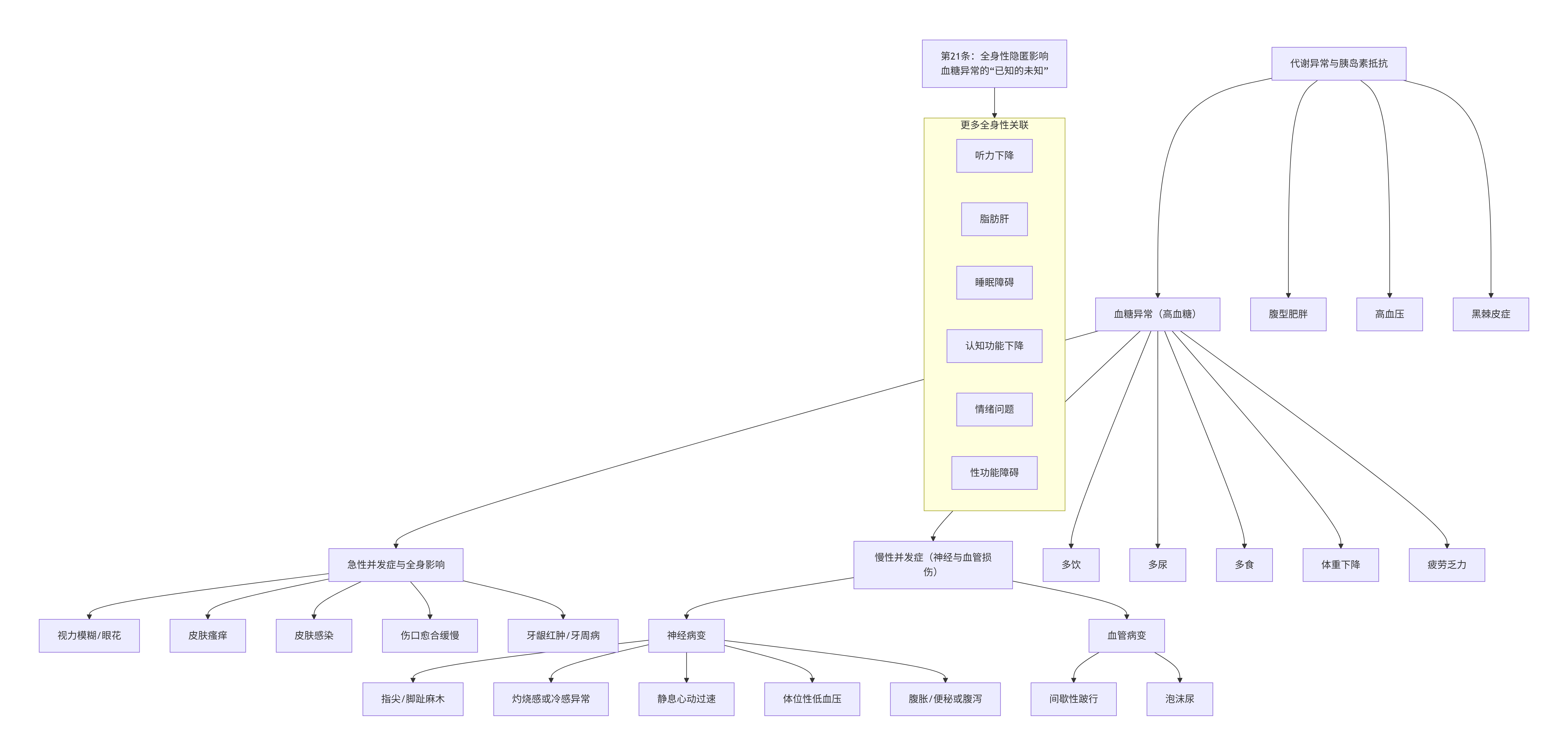
血糖异常:一场席卷全身的“代谢海啸” | 从隐匿开端到全身警讯
血糖异常绝非仅仅是体检报告上一个孤立的箭头。它是一个系统性的代谢危机,其影响遵循着清晰的病理逻辑。以下根据演进阶段划分的21个症状点,用数字编号清晰地展示了这场“海啸”从源头到席卷全身的全过程。
第一站:风暴的起源——代谢异常与胰岛素抵抗
这是海啸的震中,虽深藏体内,却已敲响警钟。
-
1. 腹型肥胖:不仅是体型问题,更是内脏脂肪分泌有害因子、抵抗胰岛素的直接表现。
-
2. 高血压:与胰岛素抵抗互为因果,共同构成“死亡四重奏”(代谢综合征)的核心。
-
3. 黑棘皮症:颈后、腋下皮肤灰褐变厚,是胰岛素过度挣扎、刺激皮肤增生的典型“烙印”。
【警示】:此阶段血糖可能尚且“正常”,但身体的代谢机器已出现故障。这是干预和逆转的黄金窗口期。
第二站:危机爆发——高血糖的典型症状
当胰腺不堪重负,血糖冲破堤坝,经典的“三多一少”席卷而来。
-
4. 多饮:身体试图通过大量排尿冲刷掉多余的糖分,导致脱水与极度口渴。
-
5. 多尿:血糖超过肾糖阈,葡萄糖像海绵一样带走水分,形成渗透性利尿。
-
6. 多食:细胞无法“吃”到血液中的糖,持续向大脑发出强烈的饥饿信号。
-
7. 体重下降:身体无奈之下,开始疯狂燃烧脂肪和肌肉供能,导致体重莫名下降。
-
8. 疲劳乏力:能量供应系统瘫痪,身体如同“断电”,持续感到疲惫不堪。
【警示】:这是身体最直接、最典型的求救信号,提示糖尿病已进入临床阶段。必须立即进行医疗诊断并开始治疗。
第三站:全面侵袭——高血糖的直接毒性
高血糖的糖水如同腐蚀性液体,开始侵蚀全身的脆弱组织。
-
9. 视力模糊/眼花:血糖剧烈波动导致眼内晶状体“水肿”,屈光改变,聚焦失灵。
-
10. 皮肤瘙痒:高血糖直接刺激皮肤神经末梢,并导致皮肤干燥脱水。
-
11. 皮肤感染:高糖环境成为细菌和真菌的“乐园”,导致毛囊炎、疖肿、体癣等反复发作。
-
12. 伤口愈合缓慢:高血糖损害白细胞功能,影响新生血管生成,导致修复能力显著下降。
-
13. 牙龈红肿/牙周病:口腔微环境被破坏,免疫力下降,易出现反复牙龈炎、牙周炎。
【警示】:高血糖的破坏力已超出纯代谢范畴,开始影响基本生理功能与防御机制。这表明高血糖状态已持续一段时间,对机体造成了实质性损害。
第四站:不可逆的损伤——慢性并发症
这是长期血糖失控的终局,神经与血管这两大生命网络同时受损。
A. 神经病变
-
14. 指尖/脚趾麻木、刺痛感:典型的“手套袜套样”感觉,是高血糖损害四肢末梢神经所致。
-
15. 灼烧感或冷感异常:脚部可能出现灼烧般的疼痛,或对温度、触觉感觉失灵。
-
16. 静息心动过速:控制心脏的自主神经受损,导致在休息状态下心率也偏快。
-
17. 体位性低血压:改变体位时,血管的自主调节功能失灵,导致头晕、眼前发黑。
-
18. 腹胀、便秘或腹泻:胃肠的自主神经紊乱,导致消化功能异常,如胃轻瘫、肠功能紊乱。
B. 血管病变
-
19. 间歇性跛行:下肢大血管因动脉粥样硬化狭窄,走路时因肌肉缺血出现腿痛,休息后缓解。
-
20. 泡沫尿:提示“糖尿病肾病”,肾脏的微血管受损导致蛋白漏出到尿液中。
【警示】:此阶段的损伤大多不可逆转。治疗目标已从“治愈”转为延缓进展、管理症状、预防残疾和死亡。
终点站:隐匿的角落——全身性“已知的未知”
-
21. 全身性隐匿影响:最新研究确认,血糖异常的影响远超传统认知,是一场真正的全身性危机。
-
听力下降:高血糖损害内耳的微小血管和神经。
-
非酒精性脂肪肝:胰岛素抵抗是其核心致病因素。
-
睡眠障碍:如睡眠呼吸暂停,与肥胖和胰岛素抵抗高度共存。
-
认知功能下降:显著增加阿尔茨海默病(被称为“3型糖尿病”)等痴呆风险。
-
情绪问题:糖尿病患者罹患抑郁与焦虑症的风险显著增高。
-
性功能障碍:男女均会受累,是血管与神经病变共同作用的结果。
-
【最终警示】:从 第1条“腹型肥胖” 到 第21条“全身性隐匿影响” ,这条完整的链条揭示了:管理血糖,绝不仅仅是管理一个数值,而是守护我们全身每一个器官的未来。早期识别这些信号,并在 “不可逆的损伤” 阶段之前进行积极干预,是阻断这条恶化链条、守护终身健康最智慧、最有效的策略。
👉 文中图片由“AI”生成,健康因人而异,内容仅供参考借鉴。


