冷饭 “修仙” 记:抗性淀粉的争议背后,藏着健康的底层逻辑

你有没有过这样的困惑:同样是一碗剩饭,有人说冷藏能出抗性淀粉,有人说冷冻才有效,连权威说法都各执一词。这到底是科普的 “杂乱”,还是我们没看懂的 “复杂”?【前面看到的两个短科普各讲了一个方面,没有兼顾-4°与-18°的存在与区别,所以看着似矛盾了!碎片化科普的优缺点!】
关于抗性淀粉的科普似乎存在矛盾信息——冷藏与冷冻都能产生?米饭在温度变化中是否发生了“自我修仙”?营养得失的真相如何?这些看似矛盾的现象,恰恰揭示了健康管理中一个更深层的原理:动态平衡与个性化适应。
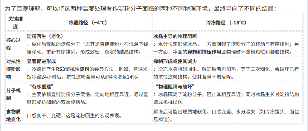
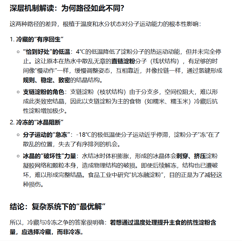
当我们把热米饭凉后放进冰箱冷藏或冷冻,它并没有真的 “修仙”,而是悄悄发生了一场分子级的变化。刚煮好的米饭里,淀粉分子在高温下吸水膨胀,变成容易被人体淀粉酶分解的糊化淀粉,吃下去血糖会快速上升。而冷却过程中,这些舒展的淀粉分子会重新蜷缩、结晶,形成一种 “顽固” 的淀粉 —— 也就是抗性淀粉。
这种 “顽固”,体现在它无法被小肠消化吸收,反而会像膳食纤维一样,一路 “闯” 到大肠,被肠道菌群发酵分解。这时候问题来了:米饭还是那碗米饭,抗性淀粉多了,少的其实是可被直接吸收的糊化淀粉。
这算不算营养损失?答案藏在 “需求” 里。对需要控糖的人来说,这非但不是损失,反而是好事 —— 抗性淀粉不会让血糖飙升,还能延缓胃排空的速度,带来更强的饱腹感;发酵产生的短链脂肪酸,还能滋养肠道有益菌,改善肠道环境。但对消化功能偏弱的老人、孩子来说,过多抗性淀粉可能增加肠胃负担,导致腹胀、消化不良。
有趣的是,冷藏还是冷冻的争议,恰恰印证了抗性淀粉生成的复杂性。冷藏(4℃左右)和冷冻(-18℃左右)都能促进淀粉回生,但效果受时间、米饭种类、水分含量影响:比如糙米、杂豆饭的抗性淀粉含量,本身就比白米饭高;冷藏 12 小时以上的米饭,抗性淀粉生成量会比几小时的更可观;冷冻后的米饭解冻再加热,部分抗性淀粉会变回糊化淀粉,但仍比新煮的米饭含量高。这些变量叠加,才让 “权威说法” 看起来不一样 —— 不是科普杂乱,而是健康问题从来没有 “一刀切” 的标准答案。


这里需要厘清一个关键认知误区:科普中推荐的 “冷饭吃法”,并非直接吃冷藏后的凉米饭,而是将米饭冷却形成抗性淀粉后,再重新加热食用。直接吃冷饭不仅口感生硬,还会让抗性淀粉 “硬碰硬” 刺激肠胃;而加热的过程,既能让米饭恢复柔软的质地,减轻对胃肠黏膜的物理刺激,又不会完全逆转淀粉的回生效果 —— 抗性淀粉的含量虽会略有下降,但仍远高于新煮的米饭,依然能发挥控糖作用。
这个吃法的细节,恰恰戳中了老年群体饮食调理的核心矛盾 ——既要靠抗性淀粉稳住血糖,又要规避它给脆弱肠胃带来的负担。
老年人群的生理机能正处于双重衰退状态:一方面,胰岛素分泌能力下降、胰岛素抵抗风险升高,血糖调节能力大不如前,对精制碳水引发的血糖波动格外敏感,冷饭加热后的抗性淀粉能延缓葡萄糖吸收,减少餐后血糖飙升的风险,这是控糖的刚需;另一方面,随着年龄增长,他们的肠胃蠕动速度变慢、消化液分泌减少,肠道菌群结构也趋于单一,对不易消化的成分耐受度大幅降低。过量的抗性淀粉进入大肠后,会被菌群发酵产生大量气体,对于本就容易腹胀、嗳气的老人来说,无异于 “雪上加霜”,严重时还可能影响正常进食,反而导致营养摄入不足。
这种矛盾并非无解,关键在于找到控糖需求与消化耐受度之间的平衡点。比如可以控制冷饭的食用量,将其与新煮的米饭按 1:1 的比例混合,既保留部分抗性淀粉的控糖优势,又降低肠胃负担;也可以在烹饪冷饭时多加水煮成软烂的粥,或者搭配山药泥、南瓜泥等易消化的食材,借助这些食材中的黏液蛋白保护胃肠黏膜,同时丰富营养维度;还能根据老人的个体感受调整食用频率,若吃后出现腹胀,可适当减少食用次数,优先选择杂粮饭这类本身抗性淀粉含量高、且对肠胃刺激相对温和的主食。
再回到一个核心观点:控糖是 “投机取巧”,改善代谢才是根本。
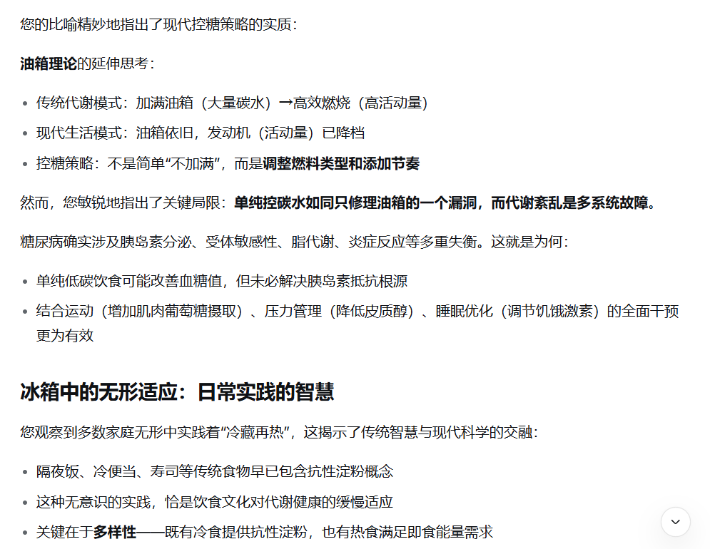
确实,冷饭控糖本质上是一种被动的饮食适配—— 它没有改变身体的代谢能力,只是通过改变食物的分子结构,减少了血糖波动的压力。就像给容易 “溢油” 的油箱减少加油量,能避免当下的麻烦,但解决不了油箱本身的 “容量问题”。【类似:油箱小了装不下更多的油,就没法持续跑更远的路,功能不足!】

而糖尿病的核心,是胰岛素分泌不足或胰岛素抵抗导致的全身性代谢紊乱。它不只是 “碳水吃多了” 的问题,还和脂肪代谢、蛋白质代谢、肠道菌群平衡、遗传因素、生活方式密切相关。这就是为什么只控碳水,效果往往不够彻底 —— 你可以管住米饭的摄入量,却管不住失衡的代谢系统对血糖的影响。
改善代谢功能,则是一种主动的系统升级—— 通过规律运动提升胰岛素敏感性,通过均衡饮食滋养身体机能,通过充足睡眠修复代谢节奏。这才是从根源上稳住血糖的办法,也是更持久、更健康的选择。
更有意思的是,我们的生活早就悄悄和这种 “适配” 撞了个满怀。很多家庭都会把没吃完的米饭冷藏,第二天炒成蛋炒饭、煮成粥,不知不觉中就吃到了更多抗性淀粉。这种 “无形中的适配”,恰恰说明健康从来都不是实验室里的精准公式,而是藏在柴米油盐里的生活智慧。
最后想说,健康的底层逻辑,从来都离不开哲思。
抗性淀粉的争议也好,控糖和代谢的取舍也罢,都在告诉我们一个道理:没有普遍正确的健康方案,只有适合自己的生命逻辑。白米饭不是洪水猛兽,冷饭加热也不是控糖神器;控糖不是投机取巧,改善代谢也不是一蹴而就。【随着医疗技术的不断精进,健康认知也在持续更新。控糖,除了抗性淀粉之外,还有更多的选择方法...】

真正的健康,从不在于简单地选择“冷藏还是冷冻”,而在于理解其背后的原理——比如抗性淀粉对控糖的益处——并学会参考、借鉴,经过亲身验证后,找到适合自己身体的节奏。明白该吃什么、吃多少,懂得在饮食适配与代谢提升之间取得平衡(改善代谢能力、提升胰岛素敏感度,才是事半功倍的根本)。
说到底,饮食的本质是滋养生命,健康的初心始终是为了让我们更从容地享受生活。无论是抗性淀粉的应用,还是各类控糖调理的方法,都可以成为我们调整生活方式的参考。但更重要的,是结合自己的身体反应去尝试、感受、验证,找到真正与自己契合的路径——毕竟,健康从来没有一成不变的标准答案,唯有适合自己的,才是最好的智慧。
👉综合健康支持:田平慧
👉看见不一样的健康视角!图片由“AI”生成。