中国人吃啥容易过敏?中疾控发布最新研究
研究称,国际食品法典委员会已划定了八大食物过敏源,但它们在中国的流行趋势并不明确,进一步完善本土食物过敏的流行病学数据,可为制定本土防治措施提供科学证据。


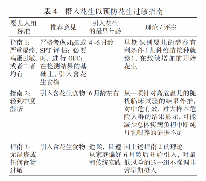
一个例子是,花生是欧美常见的食物过敏源,但美国国家过敏与传染病研究所(NIAID)鼓励那些处于中度过敏风险的婴儿,应早期摄入花生。“摄入花生以预防花生过敏”相关指南也指出,早期食用花生(以婴儿安全的形式),能减少婴儿随年龄增长致敏的风险。

2022年9月1日 10:45
ꄘ浏览量:0
研究称,国际食品法典委员会已划定了八大食物过敏源,但它们在中国的流行趋势并不明确,进一步完善本土食物过敏的流行病学数据,可为制定本土防治措施提供科学证据。


一个例子是,花生是欧美常见的食物过敏源,但美国国家过敏与传染病研究所(NIAID)鼓励那些处于中度过敏风险的婴儿,应早期摄入花生。“摄入花生以预防花生过敏”相关指南也指出,早期食用花生(以婴儿安全的形式),能减少婴儿随年龄增长致敏的风险。
