这么吃能减肥!官方发文,手把手教你→
春天不减肥,夏天徒伤悲。春日已至,你是否已经在默默计划减肥了?减肥期间到底该怎么吃?国家出官方教程了!
近日,国家卫健委发布
《成人肥胖食养指南(2024年版)》
手把手教你科学减肥!

值得注意的是
这份食谱细化到了
全国不同地区的食谱示例
并贴心地
备注上了食谱的“总能量”

例如东北地区的春季食谱
就有“铁锅炖鱼”“菜包饭”
西北地区的食谱里有“臊子面”“油泼面”
都是当地好找的食物

杭州的小伙伴看这里
一年四季的建议食谱都有了
⬇️⬇️⬇️
“华东地区”四季食谱

夏季

秋季

冬季

减肥还有哪些要点?
重点给大家划好了
⬇️⬇️⬇️
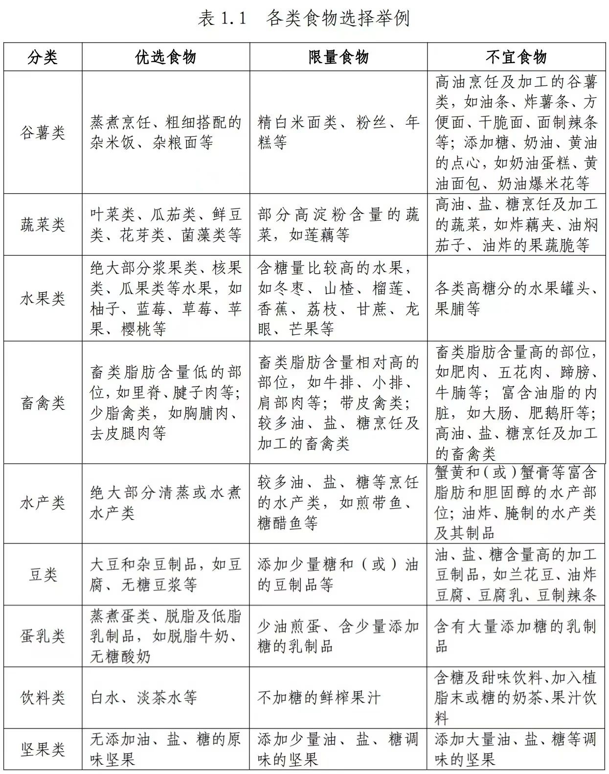
这些食物优先选择
1.鼓励主食以全谷物为主,适当增加粗粮并减少精白米面摄入。
2.保障足量的新鲜蔬果摄入,但要减少高糖水果及高淀粉含量蔬菜的摄入。
3.优先选择脂肪含量低的食材,如瘦肉、去皮鸡胸肉、鱼虾等。
4.优先选择低脂或脱脂奶类。

每天吃多少?
方法一:控制总能量摄入和保持合理膳食是体重管理的关键。控制总能量摄入,可基于不同人群每天的能量需要量(如下表),推荐每日能量摄入平均降低30%~50%或降低500~1000kcal,或推荐每日能量摄入男性1200~1500kcal、女性1000~1200kcal的限能量平衡膳食。

科学减肥要记住这4件事
《成人肥胖食养指南(2024年版)》建议
三大宏量营养素的供能比分别为
脂肪20%~30%,蛋白质15%~20%
碳水化合物50%~60%
推荐早中晚三餐供能比为3:4:3
1 定时定量规律进餐
早餐:要重视,不漏餐。
2 零食,少喝饮料
不论在家还是在外就餐,都应力求做到饮食有节制、科学搭配,不暴饮暴食,控制随意进食零食、喝饮料,避免吃夜宵。
3 进餐宜细嚼慢咽
摄入同样的食物,细嚼慢咽有利于减少总食量,减缓进餐速度,可以增加饱腹感,降低饥饿感。
4 适当改变进餐顺序
按照“蔬菜一肉类一主食”的顺序进餐,有助于减少高能量食物的进食量。
除了吃,肥还有这几个小窍门
睡个好觉对减肥来说有多重要?经常熬夜、睡眠不足、作息无规律,可引起内分泌紊乱。脂肪代谢异常,导致“过劳肥”,肥胖患者应按昼夜生物节律,保证每日7小时左右的睡眠时间,建议在23点之前上床睡觉。
身体活动不足或缺乏和久坐的静态生活方式,是肥胖发生的重要原因,肥胖患者减重的运动原则是中低强度有氧运动为主,抗阻运动为辅。
每周进行150~300分钟,中等强度的有氧运动,每周5~7天,至少隔天运动1次,抗阻运动每周2~3天,隔天1次,每次10~20分钟,每周通过运动消耗能量2000kcal或以上。
少坐
每天静坐和被动视屏时间,要控制在2~4 小时以内,对于长期静坐或伏案工作者,每小时要起来活动 3~5 分钟。
温馨提醒:肥要循序渐进,较为理想的减重目标应该是,6个月内减少当前体重的5%~10%,合理的减重速度为每月减2~4kg。
这些减肥秘籍你学会了吗?
定个小目标吧~
资料/人民日报、中国青年报、央视一套、国家卫生健康委官网
来源:杭州发布