预防大于治疗 ,定期检查疾病早知道

身体无小事   健康是大事

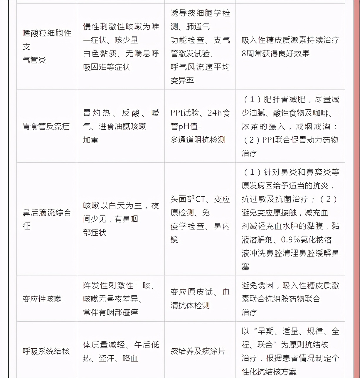
一表汇总:慢性咳嗽常见病因及不同治疗方式

首页标题    健康常识    一表汇总:慢性咳嗽常见病因及不同治疗方式

(中国全科医学)

2020年12月18日 17:00
浏览量:0

 

 

版权声明:部分文章源于网络,如涉及版权,请联系删除!Email:3三49501801@qq.com

 不一样的健康视角,不一样的健康获得!如果相同的方法不能获得相似的期望效果?那么,一定存在着相异的方法需要去发现…